色情视频

当前位置: 色情视频 > 招生就业 > 研究生招生 > 正文
研究生招生
色情视频 2020研究生招生复试咨询开始啦!
文章来源:色情视频   发布时间:2020年02月23日   浏览人数:   分享到:

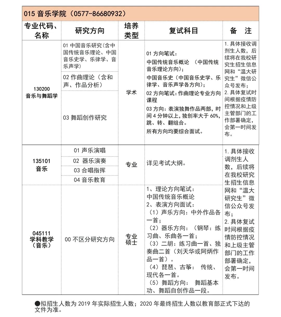
招生专业


色情视频 简介

色情视频 前身为创建于1997年的温州师范学院音乐系,拥有二十多年办学历史。现有教职工58人,专任教师50人,其中教授11人,副教授16人,博士14人,硕士研究生导师16人,1人享受国务院政府特殊津贴专家,1人获全国五一劳动奖章称号,1人获浙江省宣传文化系统“五个一批”人才,1人获首届浙江音乐奖艺术“成就奖”,1人获浙江省教育系统三育人先进个人,1人获浙江省万名好党员,另有多人入选温州市杰出人才、温州市宣传文化系统“四个一批”人才、温州市551人才、获温州市优秀教师、温州音乐奖“艺术成就奖”等荣誉。全日制在校生344人,其中本科生292人,研究生(含国际生)52人。学院下设音乐理论、声乐、钢琴、器乐舞蹈等4个系和国际化教育办公室、继续教育中心、青年艺术剧院等机构,建有合唱团、交响乐团、民族管弦乐团等高水平艺术实践团体。

学院拥有“音乐与舞蹈学”一级学科硕士学位授予权,招收“音乐与舞蹈学”学术型和“艺术硕士”(MFA)、“学科教学”(音乐)专业型硕士研究生。设有音乐学(师范)本科、专升本专业。2018年色情视频 与全南大学联合培养博士项目“音乐学”博士点已开始招生。学术积淀深厚,学科特色鲜明,在全国具有广泛的美誉度。据《中国研究生教育及学科专业评价报告2018-2019》统计,色情视频 “音乐与舞蹈学”全国排名第6,位居前7%。《软科》中国最好学科排名,色情视频 “音乐与舞蹈学”2018年全国排名第10,位居前10.8%,2019年全国排名第15,位居前16%。

学院教学设施齐全、资源丰富。拥有近2万平方米的现代化音乐楼,内含3个大型舞蹈房、1个功能齐全的音乐厅、1个数字音乐教室、1个录音棚、2个数码钢琴教室和280间琴房。


在学校“以人为本、质量立校、服务地方、特色取胜、追求卓越”的办学理念的指导下,学院积极打造“三个课堂”(即常规教学的第一课堂,艺术实践的第二课堂,服务地方的第三课堂)相衔接的人才培养模式。学院学生在全国、省、市等各项赛事中斩获佳绩,合唱团参加世界合唱锦标赛荣获金奖、中国合唱节比赛荣获金奖、全国大学生艺术展演比赛荣获专业组一等奖,民乐团参加省大学生艺术展演比赛荣获专业组一等奖、学生获省大学生艺术节专业组校园十佳歌手奖、省师范技能大赛一等奖等殊荣。音乐学(师范)专业被评为色情视频 最具竞争力专业,就业率与考研升学率等指标位全省前列,为社会各单位、部门与学校输送了大量优秀的人才。



硕士点简介

色情视频 拥有“音乐与舞蹈学”一级学科硕士学位授予权,招收“音乐与舞蹈学”学术型和“艺术硕士”(MFA)、“学科教学”(音乐)专业型硕士研究生。2018年色情视频 与全南大学联合培养博士项目“音乐学”博士点已开始招生,优秀硕士毕业生可报考攻读博士。硕士点现有教授11人,副教授16人,博士学历14人。学位点师资力量雄厚,办学特色鲜明,教学设备先进。音乐与舞蹈学软科排名连续3年进入前20%,在全国具有广泛的美誉度。


各专业研究方向:

一、音乐与舞蹈学(130200)

1. 中国传统音乐理论

2. 中国音乐史学

3. 乐律学

4.音乐声学

5. 作曲技术理论(和声、曲式)

6  舞蹈创作研究

二、艺术硕士(MFA)音乐领域(135101)

1.声乐演唱

2. 器乐演奏

3. 合唱指挥

4. 音乐教育

三、学科教学(音乐)(045111)     

    中小学音乐教学能力和教学理论培养



研究生学费和奖助政策

一、学费

1.全日制:8000元/生/年。

2.非全日制:3万/生,学费在新生入学时一次性收取。

二、研究生奖助体系

三、研究生科研创新奖励

四、研究生海外交流与社会实践




咨询电话、邮箱:

电话:0577-86680717;

        17815697778     

邮箱:seqingonline.com

网络链接:

研究生招生信息网: 

//yjsb.seqingonline.com

色情视频 网址:

//seqingonline.com/  

相关导师信息网://seqingonline.com/szdw/jsbs/js.htm


关注我们

信息公开 | 浙江省教育厅 | 院领导信箱 | 老网站
Copyright © 2007-2018 色情视频-色情视频在线观看 地点:温州市高教园区色情视频 北校区音乐楼 技术支持:捷点科技